Cancer Res:南通大学研究团队合作揭示肝细胞癌耐药性的新机制

专属客服号

微信订阅号
大数据治理
全面提升数据价值
赋能业务提质增效
肝细胞癌(HCC)常对一线酪氨酸激酶抑制剂仑伐替尼产生耐药性。耐药性源于涉及代谢重编程和线粒体适应的异质性机制,提示这些过程的调控因子是潜在的治疗靶点。
2026年3月20日,南通大学Zhiyuan Tang, 澳门科技大学朱依谆和丁倩共同通讯在
Cancer Research
在线发表题为
Lactylation Converts ABHD6 into a Mitochondrial Regulator that Drives Lenvatinib Resistance in Hepatocellular Carcinoma
的研究论文。
该研究通过扰动线粒体动力学,发现含α/β水解酶结构域蛋白6(ABHD6)是驱动仑伐替尼耐药的关键因子。配体结合其S148催化位点可别构调控ABHD6在经典酶催化功能与非经典支架功能之间的分子转换,其促耐药功能不依赖于催化活性,但需要一个未被占据的催化位点。
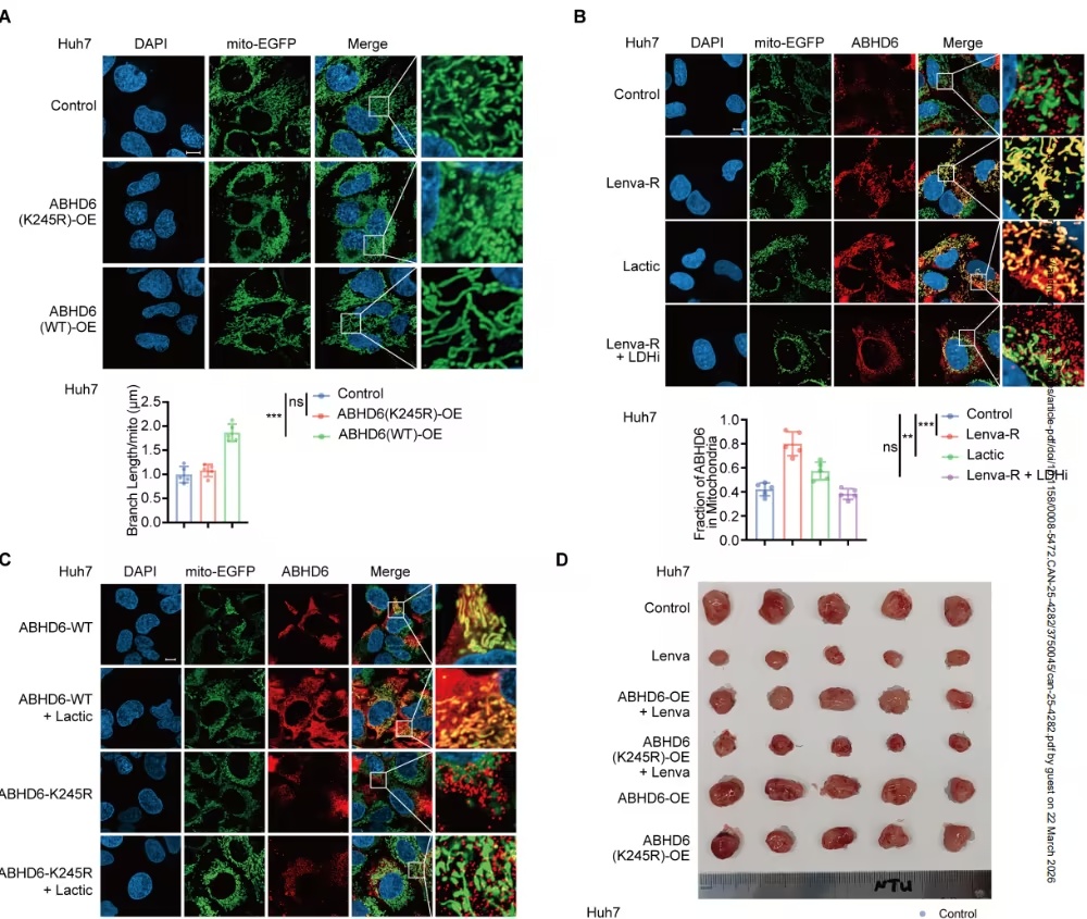
在耐药性HCC中,Warburg效应导致乳酸水平升高,进而引起ABHD6发生K245位乳酸化修饰。该修饰触发了ABHD6的线粒体核转位,使其在线粒体上发挥支架作用,竞争性结合裂变调控因子FIS1并取代DRP1。裂变机制的破坏稳定了过度融合的线粒体,从而通过抑制药物诱导的细胞凋亡和活性氧(ROS)生成来赋予仑伐替尼耐药性。
抑制乳酸生成,或利用底物或特异性抑制剂占据S148位点,均可阻断ABHD6-FIS1复合物的形成,重新激活线粒体裂变,并恢复对仑伐替尼的敏感性。本研究揭示了乳酸驱动的ABHD6功能转换,并证实靶向该别构机制是克服仑伐替尼耐药的有效治疗策略。

肝细胞癌(HCC)是全球癌症相关死亡率的第三大原因,其中中国每年新发病例和死亡人数占比超过50%。对于晚期HCC患者,酪氨酸激酶抑制剂(TKIs)如仑伐替尼虽已改善了其生存结局,但约50%的患者在治疗6-7个月内会产生耐药性。
此外,由于治疗失败,患者的中位生存期仅略超过12个月。这种耐药性源于涉及代谢重编程和线粒体适应性改变的异质性机制。然而,目前针对激酶活性的策略对药物耐受的持续存活细胞疗效有限。
近期研究进展表明,代谢酶通过重塑线粒体动力学参与了TKI耐药性的维持。通过对仑伐替尼处理的HCC标本进行单细胞转录组学及SCISSOR(单细胞亚群鉴定与批量样本表型关联)分析,作者鉴定出ABHD6(α/β水解酶结构域蛋白6)——一种在耐药亚群中表达上调的丝氨酸水解酶。
ABHD6主要作为2-花生四烯酸甘油(2-AG)脂肪酶发挥作用,通过精细调控特定细胞或亚细胞区室中2-AG的水平,从而调节脂质信号分子水平并产生甘油和脂肪酸。此外,它还能降解溶血磷脂酰丝氨酸(lyso-PS)和双(单酰基甘油)磷酸酯(BMP),并参与维持脂质稳态。
ABHD6主要参与内源性大麻素信号传导、脂质代谢、磷脂代谢以及晚期内体/溶酶体脂质分选通路,进而影响胰岛素分泌、脂肪组织棕色化及肝脏脂质堆积等生理过程。当前肿瘤学领域的研究表明,ABHD6在多种癌症中作为癌基因过表达。例如,在非小细胞肺癌(NSCLC)中,它作为主要的单酰基甘油(MAG)脂肪酶促进癌细胞的存活、迁移、侵袭和转移;抑制ABHD6可显著抑制这些过程并限制肿瘤生长。
在HCC中,ABHD6在肿瘤核心区高表达,与代谢相关肝病相关,被视为潜在的治疗靶点。此外,它还与EB病毒(EBV)相关恶性肿瘤和结直肠癌进展有关。近期研究强调了其作为HCC靶向抑制潜在靶点的重要性。总体而言,ABHD6抑制剂被视为创新的癌症疗法,但其临床应用仍需进一步验证。

ABHD6在K245位点的乳酸化对其线粒体易位和促抗性至关重要(图片源自
Cancer Research
)
值得注意的是,作者初步的遗传扰动实验发现,ABHD6赋予仑伐替尼耐药性的作用不依赖于其催化活性。催化失活的S148A突变体在促进耐药方面与野生型蛋白同样有效。这一结果构成了一个引人关注的悖论,因为作者随后发现,一种针对S148活性位点的特异性抑制剂能有效逆转过表达野生型ABHD6的细胞中的耐药性,但对S148A突变体无效。这强烈提示抑制剂的功效并非源于阻断催化作用,而是通过变构效应实现。
因此,作者假设ABHD6充当了一个分子开关,在其经典的酶活性状态与非经典的、促耐药性的“兼职”功能之间切换。在此模型中,ABHD6的功能输出由其催化裂隙的占据情况决定。当S148口袋被底物或抑制剂占据时,蛋白质被锁定在其酶活性构象;而当口袋空置时,ABHD6可被重新用于发挥其支架作用。
全局代谢组学分析进一步将此表型与线粒体过度融合及Warburg效应驱动的乳酸积累联系起来,这促使作者探索乳酸介导的翻译后修饰(PTMs)是否可能触发此功能转换。
新近证据强调,乳酸化修饰是一种糖酵解依赖的PTM,在HCC进展中调控非组蛋白功能。作者的生化分析表明,乳酸诱导的ABHD6第245位赖氨酸(K245)乳酸化修饰触发了其向线粒体的核转位。这种重编程使得ABHD6能够竞争性地将线粒体分裂蛋白1(FIS1)从动力相关蛋白1(DRP1)处隔离,从而稳定线粒体网络,抵抗药物诱导的碎片化。关键的是,通过补充2-AG或抑制L-乳酸脱氢酶A链(LDHA)可逆转这种耐药性。这些结果挑战了化疗耐药性源于不可逆基因组改变的传统观点。
本研究连接了三个研究尚不充分的领域:代谢酶作为细胞器动力学的“兼职”调节因子、乳酸化修饰介导的水解酶功能转换,以及底物可用性对耐药性可逆性的调控。作者阐释了Warburg代谢如何驱使ABHD6发挥其维持线粒体平衡的非典型作用,并提出了一种利用HCC代谢弱点以增强其对TKIs反应性的治疗策略。
原文链接:https://doi.org/10.1158/0008-5472.CAN-25-4282

