颉伟团队揭示H3K36me2调控植入后胚胎DNA甲基化重建

专属客服号

微信订阅号
大数据治理
全面提升数据价值
赋能业务提质增效
近日, 山东大学卢绪坤副研究员 、 清华大学颉伟教授 和 复旦大学张宇青年研究员 团队合作,通过全基因组DNA甲基化测序(WGBS)、染色质免疫共沉淀测序(ChIP-seq)和转录组测序(Smart-seq)等分析 系统揭示了组蛋白修饰H3K36me2在小鼠早期胚胎发育过程中的动态重编程规律及其对胚胎植入后谱系特异性de novo DNA甲基化中的关键调控作用 。相关研究成果以“ Reprogramming of H3K36me2 guides lineage-specific post-implantation de novo DNA methylation ”为题发表于《Nature Cell Biology 》期刊。
研究通过STAR ChIP-seq和WGBS等高通量测序技术,绘制了从卵母细胞到植入后胚胎的H3K36me2全基因组图谱,并发现H3K36me2在合子基因组(ZGA)激活后分两步重建(de novo):首先在ZGA后定位于增强子区域,随后在植入后扩散至全基因组(除失活X染色体外)。有趣的是,这种重编程通过差异性调控DNMT3A和DNMT3B两种DNA甲基转移酶,实现对胚胎谱系(高甲基化)和胚外谱系(部分甲基化)以及特定位点(生殖系基因启动子)DNA甲基化建立的精准调控。 本研究结果为理解哺乳动物表观遗传重编程机制提供了重要理论依据。
英文标题: Reprogramming of H3K36me2 guides lineage-specific post-implantation de novo DNA methylation
中文标题: H3K36me2重编程调控谱系特异性植入后的de novo DNA甲基化
发表时间: 2025年11月11日
发表期刊: Nature Cell Biology
影响因子: IF19.1/Q1
技术平台: ChIP-seq、WGBS、Smart-seq2
作者单位: 山东大学、清华大学、复旦大学
DOI:10.1038/s41556-025-01805-8
广泛所知,哺乳动物在受精后会经历全局DNA去甲基化,随后在胚胎植入后重建,但其背后分子机制尚未完全阐明。 本研究探究了小鼠早期发育过程中H3K36me2重编程规律及其在植入后DNA甲基化重建中的作用。 研究发现,在卵母细胞中,H3K36me2伴随转录沉默主要在基因体区域积累,并部分维持至8细胞期;当合子基因组激活后,H3K36me2在增强子区域重建,随后在植入后扩散至全基因组。此外, H3K36me2甲基转移酶NSD1突变会损害植入后的全局DNA甲基化,尤其在胚外谱系以及易甲基化的启动子区域表现显著 。同时,DNA甲基化建立可通过DNMT3B上调且存在部分不依赖于H3K36me2,即没有H3K36me2/3仍能发挥一定作用;与之相对的,DNMT3A通过PWWP结构域并严格依赖H3K36me2/3才能进行DNA甲基化。最后,研究还发现DNA甲基化谷(DMVs)通过PRC1/H2AK119ub1介导的H3K36me2排斥机制避免了de novo DNA甲基化。因此,H3K36me2重编程调控了谱系特异性和位点特异性的植入后DNA甲基化建立。
易小结
本研究系统阐明了H3K36me2连接组蛋白修饰与DNA甲基化两种关键表观遗传标记的分子机制,填补了植入后DNA甲基化重建调控机制的研究空白,对生殖医学、发育生物学及表观遗传疾病机理研究具有重要指导价值。
技术上,本研究充分发挥WGBS和ChIP-seq协同优势,构建从染色质状态到DNA甲基化的完整调控机制,为解析动态、微量样本的表观遗传多组学整合策略在揭示复杂生物学过程中的重要作用,为未来探索其他发育或疾病模型中的表观调控机制提供可借鉴的研究思路。
研究方法
(1)小鼠模型和样本处理:
利用C57BL/6N和PWK/PhJ品系小鼠,收集从卵母细胞到胚胎第8.5天(E8.5)的各个发育阶段样本;分离囊胚的内细胞团(ICM)和滋养层(TE),并获得植入后胚胎的胚胎外胚层(Epi)和胚外外胚层(ExE)谱系组织;构建催化结构域关键位点缺失的Nsd1基因敲除(KO)小鼠。
(2)关键分子机制探索:
STAR ChIP-seq : 对微量样本(如卵母细胞、早期胚胎)进行H3K36me2、H3K36me3、H3K27ac、H3K27me3、H2AK119ub1等组蛋白修饰的全基因组定位分析。
全基因组甲基化测序(WGBS): 对胚胎和组织样本进行全基因组DNA甲基化检测,以评估不同发育阶段和基因型下的甲基化动态。
微量RNA-seq(Smart-seq2): 分析基因表达变化,并与表观修饰数据关联。
(3)体外实验:
利用小鼠胚胎干细胞(mESCs),通过基因编辑(CRISPR-Cas9)构建Nsd1敲除、PRC1核心组分(RING1A/B)缺失、以及DNMT3A/3B/TET等多基因敲除的细胞系。在体外模拟从“初始态”到“形成态”多能性转变(2i到EpiLCs),研究DNA甲基化建立过程。
(4)药理学干预:
使用转录抑制剂(α-amanitin, DRB)、细胞周期抑制剂(aphidicolin)、组蛋白乙酰化抑制剂(A-485)等处理胚胎,探究转录、细胞周期、组蛋白修饰对H3K36me2重编程的作用。
(5)分子生物学与生化实验:
免疫荧光染色、蛋白质免疫印迹(Western Blot)、过表达DNMT3A/3B及其PWWP结构域缺失突变体等,验证蛋白表达、定位及功能。
关键结果
(1)H3K36me2在小鼠早期发育过程中动态重编程及卵母细胞中转录依赖性的H3K36me2/3动态变化
研究团队首先通过免疫染色和STAR ChIP-seq技术(图1a)绘制了从卵母细胞到植入后胚胎的H3K36me2全基因组分布图谱。 研究结果发现,H3K36me2动态变化与H3K36me3(始终位于活跃基因体)存在显著差异 。在卵母细胞和植入前胚胎中,H3K36me2主要存在于基因体区域(图1a蓝色阴影),而在ZGA后, H3K36me2开始出现在增强子区域(图1a红色阴影及黑色箭头),并在植入后扩展至全基因组的基因间区域(图1a绿色阴影),类似于小鼠胚胎干细胞(mESCs)和体细胞中的模式。
在卵母细胞成熟过程中,H3K36me2和H3K36me3的分布与转录状态密切相关。 在转录活跃的非包绕核仁(non-surrounded nucleolus,NSN)的成熟卵母细胞(full-grown oocyte,FGO)中,H3K36me3高度富集于活跃基因体,而H3K36me2水平较低(图1b-c)。随着卵母细胞成熟至转录沉默的包绕核仁(SN)FGO和MII期,基因体上的H3K36me2增加,H3K36me3减少(图1b-c)。使用转录抑制剂DRB处理NSN卵母细胞,可以介导活跃基因体上H3K36me2增加和H3K36me3减少(图1d-e),证实了这种动态的转录依赖性。上述发现解释了卵母细胞特异性DNA甲基化模式的建立机制,即 H3K36me3主导转录活跃区域的DNA甲基化,而H3K36me2可能在其他区域发挥作用 。

图1:小鼠卵母细胞及早期胚胎中H3K36me2的定位图谱
(2)父源H3K36me2在早期合子中缺失,而母源H3K36me2在植入前发育中缓慢减少,ZGA后转录关联的H3K36me2重编程
通过等位基因特异性ChIP-seq分析,研究精确追踪了双亲本H3K36me2命运(图2)。结果显示,父源H3K36me2在受精后的早期合子中几乎完全缺失(与免疫染色结果一致),随后逐渐重建。而母源H3K36me2在1-8细胞期胚胎中被短暂继承,其模式与MII期卵母细胞相似,之后逐渐减弱。因此,在囊胚ICM之前,全基因组范围的H3K36me2呈现母源偏向。这种双亲本差异导致早期胚胎中H3K36me2存在显著的母源偏倚,直至ICM阶段才实现等位基因平衡。 对于卵母细胞特异性基因,母源H3K36me2可维持至8细胞阶段,而H3K36me3在MII期即已丢失,提示两种修饰具有不同的染色质继承稳定性 。 这一发现揭示了早期胚胎中表观遗传信息的不对称传递模式。
ZGA标志着胚胎从母源调控向合子调控转换,研究深入分析了此阶段H3K36me2的重编程机制。在主要ZGA基因和持家基因(HK)中,ZGA后基因体区域出现H3K36me2相对缺失,而侧翼区域出现H3K36me2重建(图2b-c)。使用α-amanitin抑制转录可阻止2细胞期和8细胞期胚胎中ZGA基因和持家基因区域H3K36me2的这种重编程(图2d-e)。 表明ZGA后基因体上的H3K36me2重编程依赖于合子转录。

图2:H3K36me2在小鼠早期发育过程中发生动态重编程。
(3)H3K36me2在ZGA后于推定的增强子区域重建,H3K36me2在失活X染色体上缺失,并在X染色体再激活后于增强子区域重现
研究发现了H3K36me2重编程的关键特征。 分析发现,ZGA后H3K36me2与增强子标记H3K27ac的共定位显著增强,相关性从1细胞期的R=0.28升至8细胞期的R=0.79 (图3a-b)。 远端H3K27ac峰在8细胞期被H3K36me2优先标记(图3a底部)。使用A-485抑制P300/CBP介导的组蛋白乙酰化后,特异性地损害了8细胞期胚胎中H3K27ac富集区域的H3K36me2重建(图3c-d), 表明组蛋白乙酰化部分介导H3K36me2向增强子招募。 但H3K36me2在植入前并未扩散至全基因组,其限制因子尚不完全清楚,可能存在其他调控机制。
在经历印记X染色体失活(XCI)的胚外谱系中,失活的父源X染色体(Xp)在植入前发育全阶段始终维持极低的H3K36me2水平(图3e)。在体外来源的胚外内胚层(XEN)细胞中,沉默Xist导致失活X染色体部分再激活,伴随H3K36me2在Xp上显著增加,且与H3K27ac获得和H2AK119ub1/H3K27me3减少密切相关(图3f)。再激活后出现的H3K36me2峰靠近去抑制基因,提示其与增强子活性和基因激活相关。 这一发现表明XCI状态通过PRC1介导的H2AK119ub1和PRC2介导的H3K27me3排斥H3K36me2,维持Xi的表观遗传沉默。

图3:H3K36me2在增强子区域重建可能由组蛋白乙酰化介导。
(4)H3K36me2与胚外谱系中DNA甲基化建立相关性更强
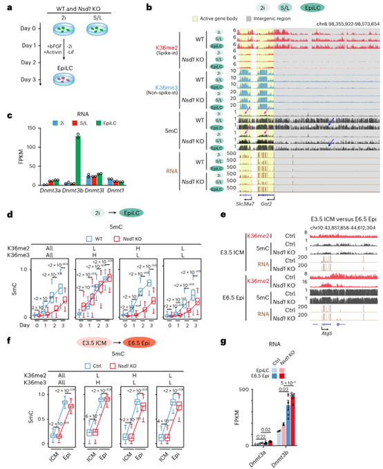
研究利用已发表的野生型及Dnmt3a和Dnmt3b敲除胚胎数据,分析了H3K36me2/3与植入后DNA甲基化建立的相关性。在胚胎谱系(Epi)中中,野生型胚胎从ICM到E6.5的DNA甲基化增益与H3K36me3相关性较弱(R=0.08),与H3K36me2相关性中等(R=0.33)。Dnmt3b敲除后,DNMT3A依赖的DNA甲基化与H3K36me2/3的相关性显著增强(H3K36me2: R=0.50;H3K36me3: R=0.38),而Dnmt3a敲除后DNMT3B依赖的DNA甲基化与H3K36me2/3相关性仍较低(图4c-d)。相比之下,在胚外谱系(ExE)中,无论是野生型还是仅存在一种DNMT的情况下,DNA甲基化增益与H3K36me2/3相关性都更强(图4c,f-g)。进一步分析显示,DNMT3A和DNMT3B主要甲基化H3K36me2/3标记区域,而H3K36me2/3低的区域则更多地依赖于DNMT3B(图4e)。这表明胚外谱系更依赖H3K36me2/3指导的DNA甲基化建立,可能与该谱系中Dnmt3a/3b表达水平较低有关。

图4:与胚胎谱系相比,H3K36me2在胚外谱系中与DNA甲基化(DNAme)建立的相关性更强。
(5)H3K36me2调控体内植入后DNA甲基化建立,H3K36me2促进包括生殖系基因在内的启动子区域甲基化
通过建立Nsd1催化失活突变小鼠模型,研究直接验证了H3K36me2在体内的功能。Nsd1敲除导致胚胎从E6.5起出现严重生长迟缓,E8.5前致死(图5a-b)。H3K36me2在E6.5胚胎中整体丢失,主要影响非转录区域(图5c)。 WGBS分析显示,突变体胚胎中H3K36me2富集区域的DNA甲基化在胚胎谱系中中度下降,但在胚外谱系中缺失显著 (图5c-d)。而H3K36me3富集区域的DNA甲基化几乎不受影响,提示DNMT3A/3B在H3K36me2缺失时被重定向至H3K36me3标记区域。DNA甲基化缺失趋势从E6.5到E8.5在胚胎谱系中逐渐减小,但在胚外谱系中加剧(图5d),与两种谱系中Dnmt3b表达差异相一致。 上述研究结果表明在胚外谱系中,H3K36me2对植入后DNA甲基化建立至关重要。
研究者关注了一类对DNA甲基化敏感的生殖系基因(DMS germline genes)。 WGBS分析显示,在E6.5胚胎谱系中,Nsd1敲除导致这些基因的CpG岛和非CpG岛启动子甲基化降低,在胚外谱系中也观察到类似的启动子低甲基化和部分基因去抑制 (图5e)。 RNA-seq(Smart-seq2)分析发现Nsd1敲除的E6.5 Epi中有1158个基因上调、737个下调,上调基因显著富集于减数分裂细胞周期和piRNA代谢通路 ,包括Piwil2、Ddx4、Asz1、Sohlh2、Sycp1等生殖系特异性基因;其中67个(48.9%)DMS生殖系基因上调表达,如Sohlh2和Tex19.1(图5f-g)。这种启动子低甲基化和基因去抑制状态持续至E8.5。值得注意的是,在野生型胚胎中,DMS生殖系基因启动子上的H3K36me2水平高于所有启动子的平均水平。 表明H3K36me2促进了植入后胚胎中启动子(包括生殖系基因启动子)甲基化维持生殖系基因的沉默状态,防止其过早表达。

图5:H3K36me2在体内调控植入后DNA甲基化(DNAme)建立。
(6)H3K36me2调控体外“初始态”向“形成态”多能性转变过程中的高效de novo DNA甲基化
研究利用2i mES细胞向EpiLCs分化的体外模型模拟“初始态”(naive)向“形成态”(formative)转变(2i mESCs向EpiLCs分化)。结果显示,Nsd1敲除在2i mES细胞中导致H3K36me2几乎完全缺失,剩余信号仅存在于H3K36me3富集的活跃基因体(推测为SETD2活性所致)。
WGBS 显示,Nsd1敲除2i mES细胞中DNA甲基化水平极低,但主动基因体出现DNA甲基化增加(可能由于DNMT3A重定向);而在EpiLC分化过程中,Nsd1敲除细胞的DNA甲基化积累显著延迟,尤其在H3K36me2富集区域 (图6b-d)。相比之下,从E3.5 ICM到E6.5 Epi的体内发育中,Nsd1敲除的DNA甲基化缺失相对较轻(图6e-f),可能与体内Dnmt3a/3b表达水平更高有关(图6g)。

图6:H3K36me2在体外调控 de novo DNA甲基化。
结论和启示
本研究系统揭示了H3K36me2在哺乳动物早期胚胎发育中作为关键表观遗传标记信号及其动态重编程规律,具体而言,H3K36me2通过差异性介导DNMT3A和DNMT3B实现对植入后谱系和位点特异性DNA甲基化重建的精准调控。该发现不仅深化了对生命起源初期表观基因组正确编程机制的理解,揭示了DNMT3A与DNMT3B在机制上的根本性差异,也为探索发育异常、疾病中表观调控动态变化提供了新的研究思路。研究所展示的多时间点、微量样本多组学整合分析策略,为未来研究其他动态生物学过程中的表观遗传机制提供方法学参考。
ChIP-seq 和WGBS在本研究中的核心作用
ChIP-seq : 克服早期胚胎样本量极少的挑战,实现了对H3K36me2、H3K36me3、H3K27ac等多种组蛋白修饰在多个精细发育时间点的全基因组动态监测,从而绘制出前所未有的H3K36me2重编程全景图谱。
WGBS : 提供DNA甲基化水平的单碱基分辨率检测,将H3K36me2动态变化与DNA甲基化建立直接关联,并在Nsd1敲除、PRC1缺失等遗传模型中定量评估甲基化缺失程度与区域特异性。
ChIP-seq 和WGBS两种技术的整合应用, 从“因”(组蛋白修饰)和“果”(DNA甲基化)上严谨地验证了H3K36me2的调控功能,并精细解析了其对不同谱系、不同位点的特异性影响,是本研究取得突破性发现的关键技术保障。
参考文献:Lu X, Wang L, Liu B, Hu X, Wang Z, Liu L, Yu G, Dong L, Kong F, Fan Q, Zhang Y, Xie W. Reprogramming of H3K36me2 guides lineage-specific post-implantation de novo DNA methylation. Nat Cell Biol. 2025 Nov 11. doi: 10.1038/s41556-025-01805-8.

